• 咨询电话

    • 400-062-9707
    • 服务时间

    • 周一至周五 9:00-18:00
    • 请扫描二维码加微信咨询

国家知识产权局关于修改《专利审查指南》的决定

国家知识产权局关于修改《专利审查指南》的决定

《国家知识产权局关于修改〈专利审查指南〉的决定》已经2025年9月18日第5次局务会议审议通过,现予公布,自2026年1月1日起施行。

局长 申长雨

2025年11月10日

国家知识产权局决定对《专利审查指南》作如下修改:

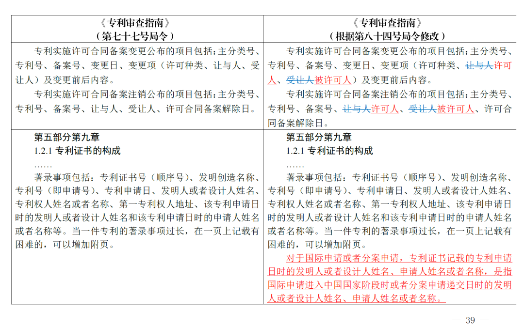
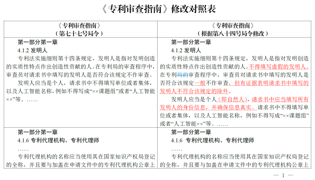
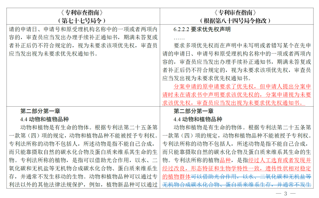
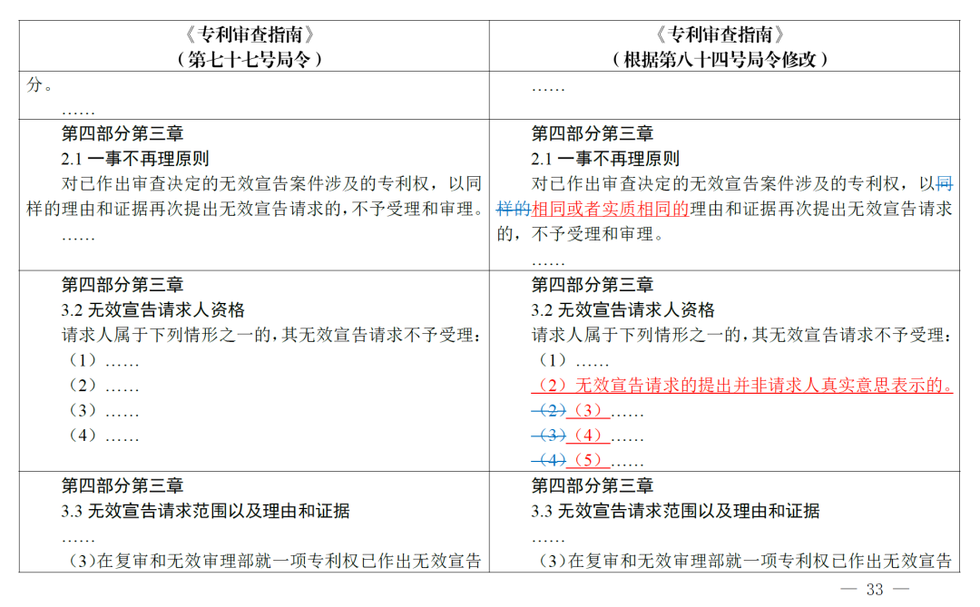
(内容见通知正文,同《专利审查指南》修改对照表内容)

 
 

局 长:申长雨

2025年11月10日

附件

 

 

国家知识产权局关于修改《专利审查指南》的决定

 

:国家知识产权局

 

首页    新闻资讯    国家知识产权局关于修改《专利审查指南》的决定